Introduction to Active Directory
Active Directory
AD (Active Directory) is Microsoft’s implementation of LDAP. Integration with AD provides customers with a range of possibilities for reducing administrative overheads. Users and membership in groups have to be administered only in one system (AD). Password security rules defined in AD are visible in DigaSystem. Synchronized accounts can be (temporarily) disabled. Users benefit from single sign-on capabilities. The detailed configuration of the groups for DigaSystem is done in DigaSystem
Here is more information about LDAP.
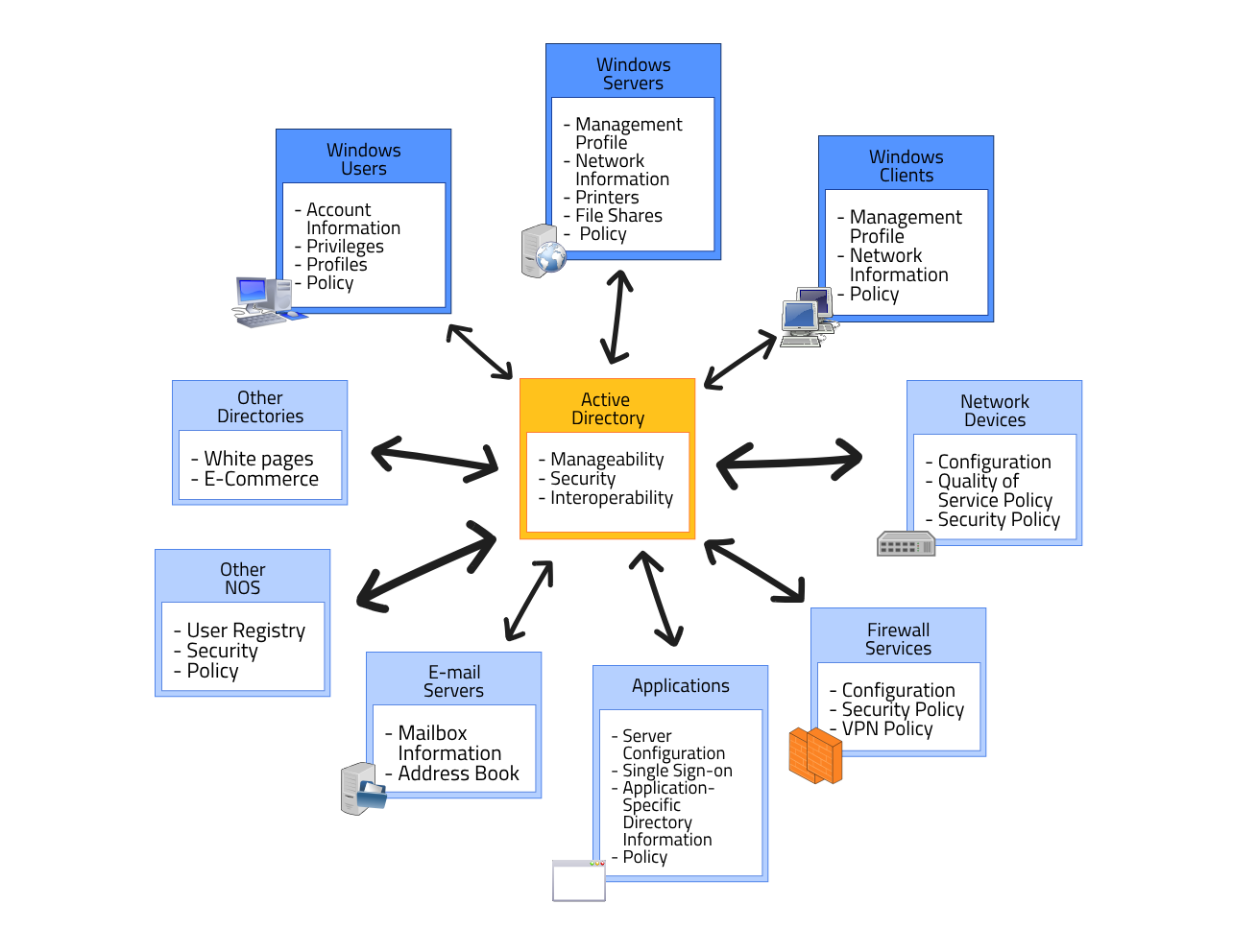
Active Directory Overview
Active Directory provides:
A central location for network administration and delegation of administrative authority.
Information security and single sign-on for user access to network resources.
Scalability. Active Directory includes one or more domains.
Systematic synchronization of directory updates.
Remote administration.
